今年PSLE华文不再只考"照抄原文",而是全面提升了"理解→加工→表达"的能力。我们老师已把最新题型拆解出来,家长看完就能判断孩子哪里会失分、该怎么补。
一、阅读理解难度提升:从"抄原文"到"修改加工"
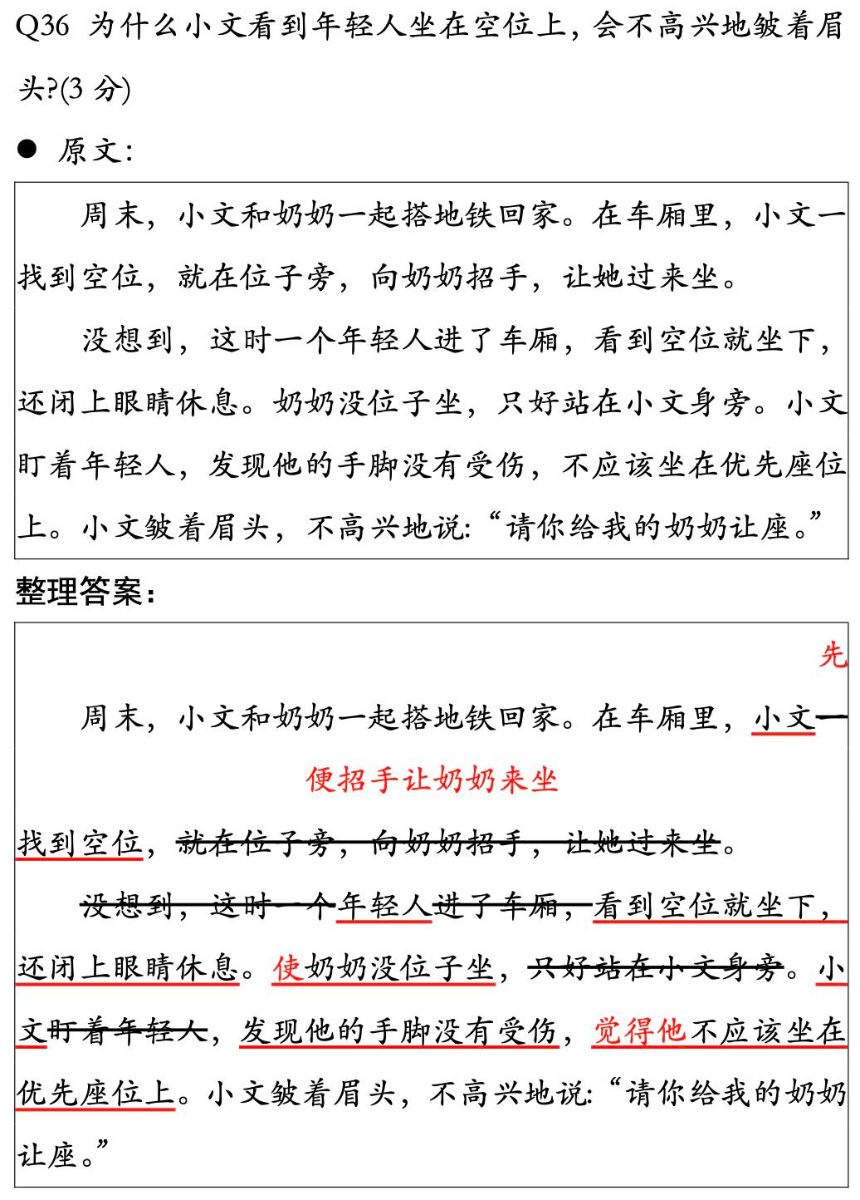
以老师标注的例题Q36为例:之前照抄原文的题型现在需要"修改加工答案"。

二、题型更灵活:需要自己"总结归纳"的题型增多。
比如: Q39 年轻人"双眼闪着泪光",这句话说明了什么?(2 分) 为什么?(2 分) Q40 如果你是小文,以后再遇到同样的情况,你会怎么做?(2分)为什么?(2 分)
我们在试课里会手把手教到位,家长可WhatsApp我们领取课堂练习样本。
三、新增评鉴题型:从价值判断到生活论证
比如: Q40"勇敢跨出的那一步,就是走向成功的起点",你同意这句话吗?试用生活中的一个例子加以说明。(4 分)
为什么孩子需要尽快适应?
因为今年华文更像真实场景表达:不是背答案,而是当下读懂、现场加工、准确写出。这是我们课堂的强项:用"结构化答题框架+快速语言重组"提升阅读题的稳准快。
我们怎么上课?
• 小组精练:4–8人,老师逐题拆解评分点,现场改稿 • 家长看得到进步:1学期内,理解问答得分有明显进步
想拿到Q39/Q40的完整解题思路与答案,请直接WhatsApp我们领取资料与预约试课:+65 80480542
座位有限,本周开放少量试读名额,优先给P6家长。
Ms. Nicole Wang
Founder of Quest Education, Ms. Nicole is passionate about helping primary school students excel in English and Chinese through personalized, engaging teaching methods at East Coast Road, Singapore.

